Example draw.io diagrams and templates
You can create a wide variety of diagrams for many different industries using draw.io with our extensive template library and vast shape libraries.
- Open a diagram: Click on a diagram image on this page to enlarge it in our online app.diagrams.net viewer. Click on the pencil in the viewer toolbar to open it in the editor.
- Learn more about that diagram type: Click on the diagram type link below each image to view a related blog post.
- Download: Right-click on the Download link and save the
.drawiodiagram file from our Github repository to your device.
Diagram types
All these diagrams were created using draw.io - start diagramming now with our free diagram editor
Where noted, template diagrams are available in the built-in template library (Arrange > Insert > Template).
Use this table of contents to jump to the diagram type you are interested in.
- Software development and agile
- IT and infrastructure diagrams
- Tree diagrams and org charts
- Mindmaps and concept maps
- Industry and engineering
- Flowcharts
- Business and marketing
- Venn diagrams
- Science and educational illustrations
- Floorplans
Software development
Gitflow diagram (template library) | Download file
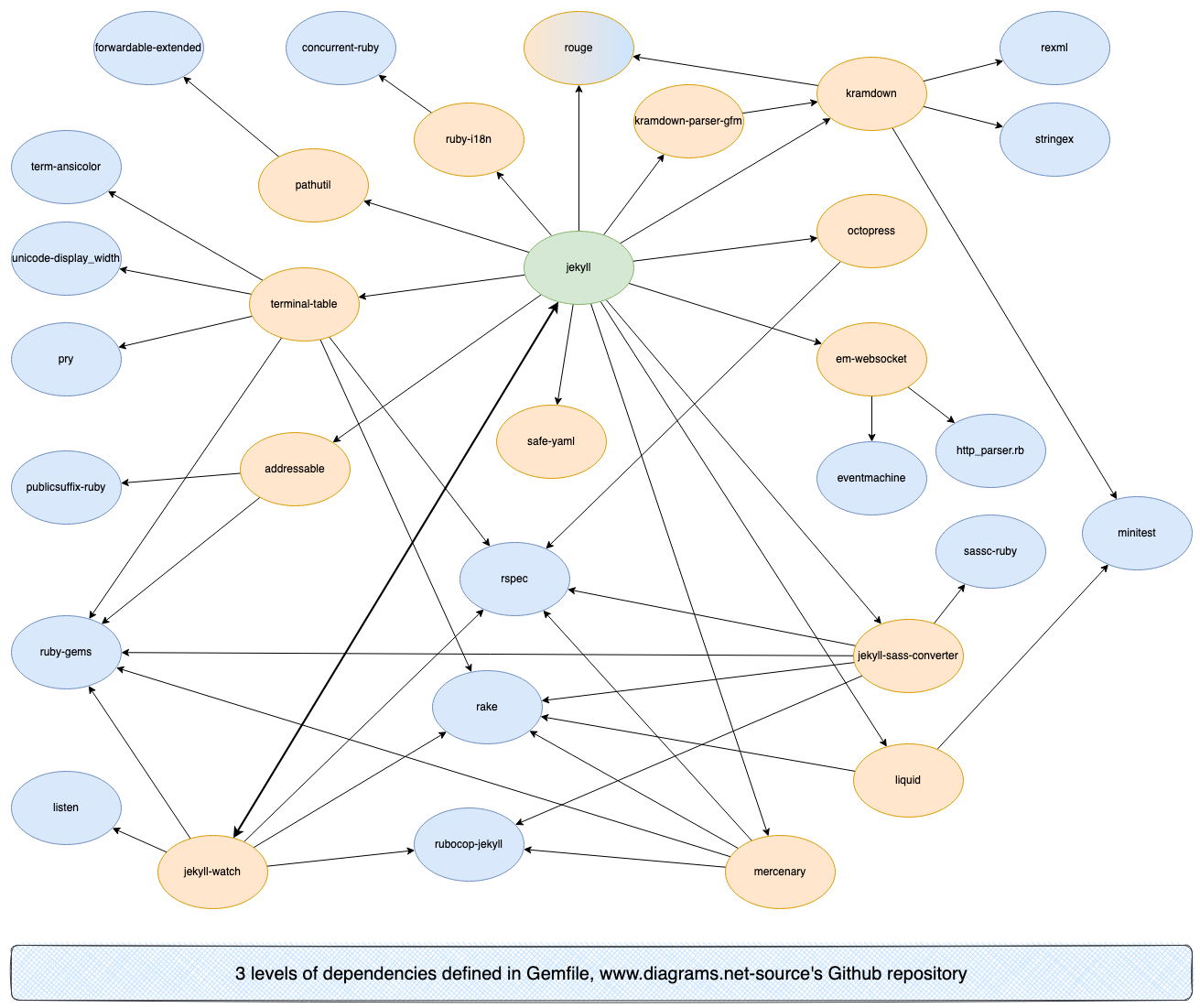
The diagrams.net website’s gemfile dependency graph | Download
Kanban boards in various styles | Download
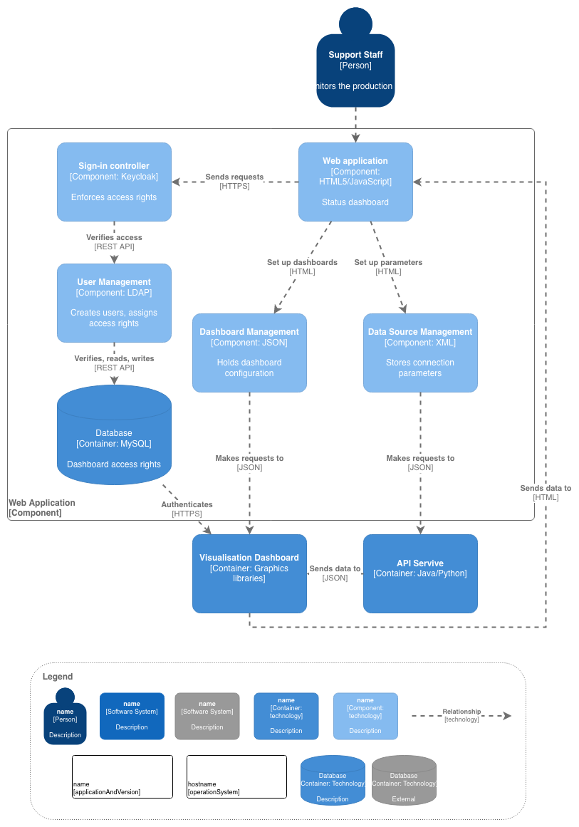
C4 models: system context, container, component & class diagrams | Download
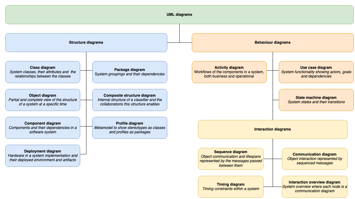
UML diagrams
UML use case diagram | Download
Composite structure diagram | Download
Mockups and wireframes
Application mockup (template library) | Download
IT and infrastructure diagrams
Simple AWS architecture | Download
3D AWS diagram, as exported from Cloudockit | Download
Internet of Things AWS diagram, as exported from Cloudcraft | Download
IBM IoT infrastructure diagram (template library) | Download
Google Cloud Platform infrastructure diagram (template library) | Download
Veaam infrastructure diagram (template library) | Download
Security
Rack and cabinet diagrams
Rack diagram for a basic IT server | Download
Arista rack diagram (template library) | Download
Cabinet diagram (template library) | Download
Tree diagrams and org charts
Org chart template, modified to use waypoint shapes | Download
An org chart, generated from CSV and formatting data | Download
Mindmaps and concept maps
Concept map for UML 2.5 diagrams | Download
Mindmap of living beings (template library) | Download
Industry and engineering
Lean mapping template | Download
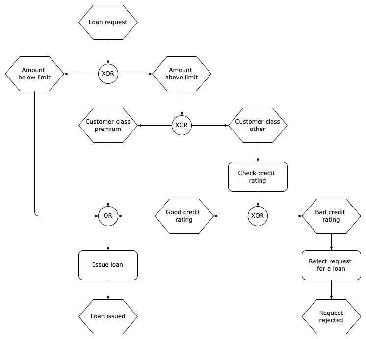
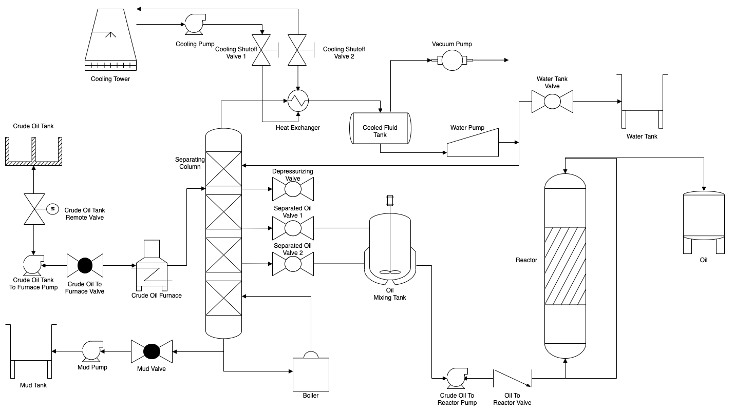
Process flow diagram | Download
Circuit and logic diagrams
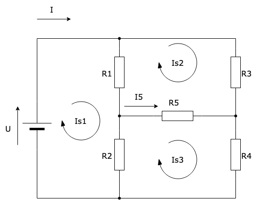
Circuit diagram, template modified to use waypoint shapes | Download
Logic diagram, template modified to use waypoint shapes | Download
Ishikawa (fishbone) diagrams
Tip: These are typically used when conducting a root cause analysis.
Ishikawa (fishbone) diagrams in manufacturing and marketing | Download
Flowcharts
Basic flowchart, styled from the basic templates | Download
Workflow (flowchart) | Download
Event driven process chart | Download
Flowchart generated from CSV and formatting data in draw.io | Download
Swimlane diagrams and cross-functional flowcharts
Cross functional flowchart, coloured from the basic template | Download
Flowchart with swimlanes (template library) | Download
BPMN diagrams
BPMN diagram for processing an order | Download
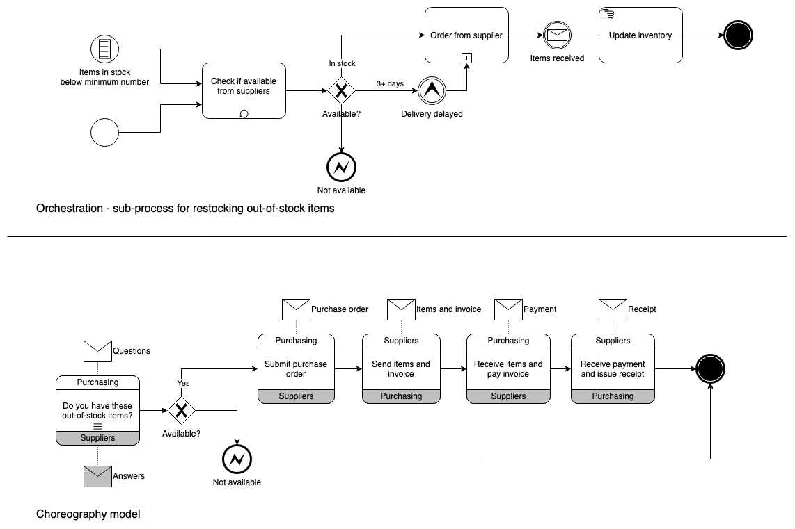
BPMN orchestration and choreography models | Download
Business and marketing
Enterprise business model (template library) | Download
Business model canvas (template library) | Download
Customer story map for purchasing groceries online | Download
Inbound marketing flow (template library) | Download
PERT and Gantt charts
PERT diagram with preferred path (template library) | Download
PERT diagram (template library) | Download
Gantt chart (template library) | Download
Timelines and roadmaps
Project development roadmap | Download
Horizontal timelines using shapes from the infographic shape library | Download
Vertical timelines using shapes from the infographic shape library | Download
Project phases and the teams involved | Download
Infographics
Infographic of the many draw.io integrations | Download
Infographic using shapes and clipart available in draw.io | Download
Infographic using the infographic shape library in draw.io | Download
Layered shapes available in the infographic shape library | Download
Project steps for a slide in a presentation | Download
Infographic with callouts and icons | Tutorial | Download
Dark background infographic with callouts and icons | Download
Six-layer infographic | Download
Five-layer infographic | Download
Horizontal layered infographic on a dark background | Download
Venn diagrams
Venn diagrams | Venn template category via Arrange > Insert > Template
Science and educational illustrations
Cell culture illustration, using the Bioicons integration | Download
Water cycle illustration, modified from a draw.io template | Download
Visual tutorial for draw.io’s online whiteboard editor theme | Download
Formula reference table containing mathematical typesetting | Download
Focal length calculation | Download
Light through a prism | Download
Parts of a horse | Download
Floorplans
Floorplan of an apartment, as a multi-page diagram with links | Download
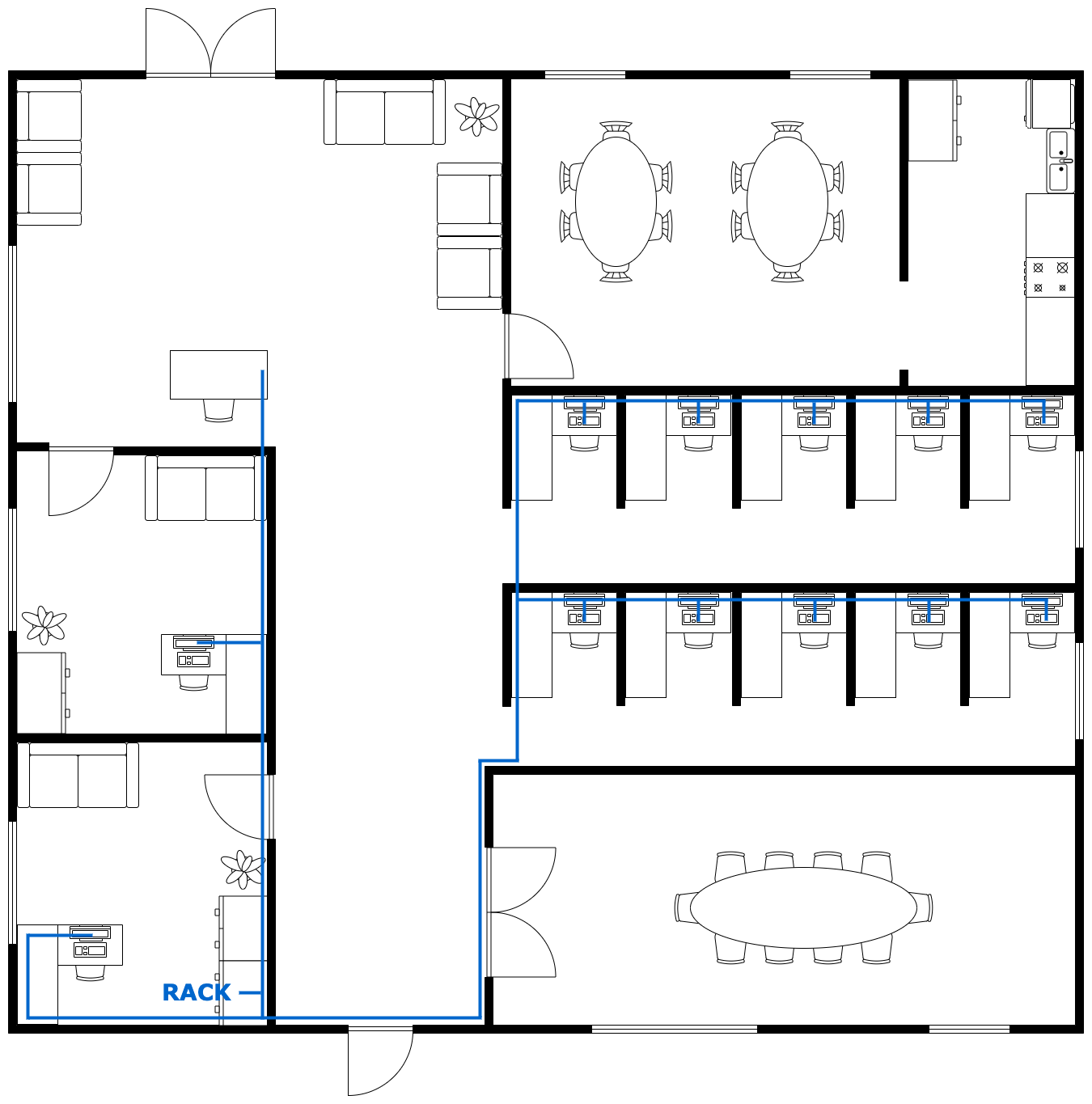
Floorplan for LAN cabling | Download












